“读心术+智慧脑”:AI辅助办案系统让谈话更精准、更安全
发表时间: 2026-03-13
在纪检监察办案工作中,谈话环节往往直接影响着案件突破的方向。但在实战中,办案人员常常面临着:
● 心理状态难把握
● 谈话策略难调整
● 供述矛盾难发现
● 复盘研判效率低
● 报告撰写太费力
天地伟业AI辅助办案系统应运而生,以多模态AI技术为办案人员在谈话过程以及谈话后提供全方位的AI能力支撑,实现从“经验驱动”到“数据与经验双轮驱动”的飞跃。● 谈话策略难调整
● 供述矛盾难发现
● 复盘研判效率低
● 报告撰写太费力
01让情绪看得见
从谈话开始的那一刻,系统就会实时捕捉被谈话对象的生理体征——心率、血压、血氧等。同步识别分析微表情、微动作、声音情绪特征, AI引擎实时计算出对象当的关键指标:紧张程度。如对象在被问到某个问题时,系统即时提示,辅助办案人员调整语气、节奏、提问角度,精准击破心理防线。
与此同时,系统还持续监测体征安全,自动发出健康风险预警,确保谈话过程安全受控。

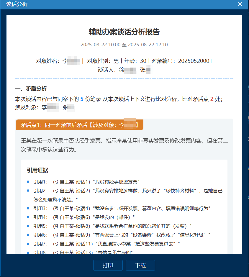
02让矛盾“第一时间暴露”
在谈话过程中,可直接调用AI矛盾分析引擎,将当前笔录内容与同案笔录对比。自动识别供述矛盾——金额、时间、人物说法不一致等。实现“边谈话、边核对、边研判”,把被动复盘变为主动查疑。

03让笔录“从几小时到几分钟”
AI自动将谈话语音转写成格式规范、语言准确的笔录,一键去除语气词、修正错别字、规整表达。大幅节省时间,减少人为疏漏,让办案人员更专注于研判本身。

04让指挥“像在现场一样”
远程时,指挥端能实时查看谈话现场对象的体征数据、情绪波动、动作分析,并支持关键时刻标记,与现场人员无缝协同,让远程指挥不再是“盲人摸象”,而是“同步作战”。
05让回看“精准到秒”
过去复盘谈话录像,要拖着时间轴一点点找。现在,系统将异常体征、情绪波动、微表情、关键标记与笔录、录像自动绑定。点击笔录中的语句,即可跳转至对应画面,还原当时情境。
一次点击,即可定位问题;一次复盘,即可洞察全程。

06让报告“智能化、可追溯”
为每次谈话生成谈话分析报告,以时间轴+数据图+笔录关联的形式,展现全程微表情、体征、声音情感、矛盾点等,帮助案件复核、后续研判提供全量支撑。

07智能提炼,一键掌握案情
谈话笔录是厘清案件事实的关键材料,AI大模型自动识别笔录内容,生成供述要点、线索、矛盾点摘要,办案人员无需翻阅长篇笔录,即可快速掌握案情进展。

08AI知识库,让办案决策专业精准
支持多格式文件上传,构建专属知识库。基于RAG技术,AI仅依据库内内容回答问题,有效抑制幻觉,确保专业性。每一条回答均可溯源,点击即可查看原文。
从“凭感觉”到“有依据”,从“人工复盘”到“智能研判”,天地伟业智慧留置系统通过 “体征 + 表情 + 声音 + 动作” 的多模态实时分析,用AI赋能纪检监察,让谈话更有底气,让办案更有底气。*本文部分配图为天地伟业智慧留置系统操作界面展示图,界面中出现的人物均为演员演绎,相关案件名称、人物信息、对话内容、时间数据等文字信息均为虚构,仅作功能演示使用。
今日互动科技赋能纪检监察办案是行业发展的必然趋势
你认为 AI 技术在纪检监察办案场景中还能在哪些方面发挥更大价值?
又有哪些细节值得进一步优化升级?
欢迎大家在评论区留言
分享你的看法和见解
一起探讨科技与办案工作的深度融合
欢迎大家在评论区留言
分享你的看法和见解
一起探讨科技与办案工作的深度融合

+86-022-58596000


主页-









